policy

Building Science Institute, Ltd. Co. Policy 01-2025 Quality Council

This policy applies to the Building Science Institute, Ltd. Co. and the Building Science Institute's Quality Council.

Referenced Documents

Building Science Institute Policy 05 Secondary Interests

Building Science Institute Policy 06 Impartiality & Objectivity

Building Science Institute Policy 09 General Requirements for Verification Organizations


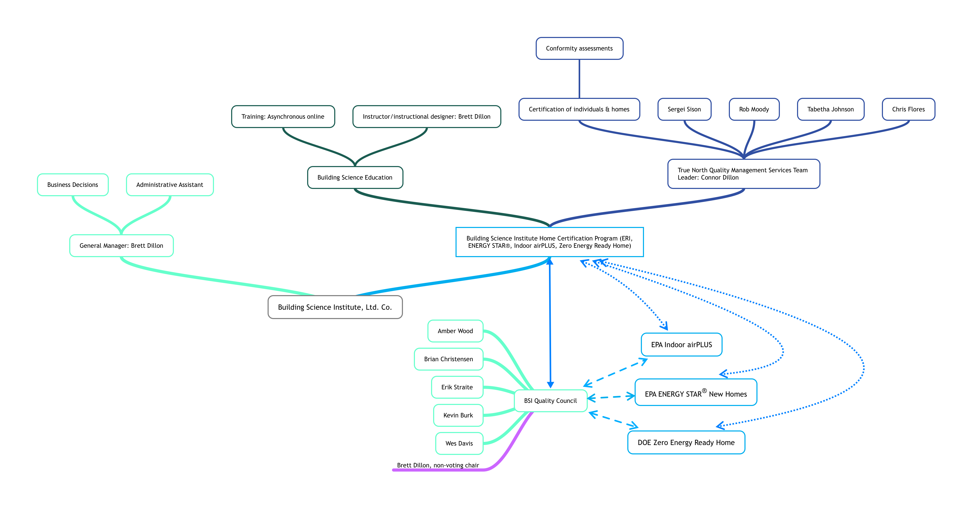
Quality Council Membership

The Quality Council consists of representatives for:

  1. Software
  2. Quality management
  3. Rater
  4. Building science
  5. HVAC
  6. the Building Science Institute (non-voting chair)

The Quality Council members are appointed by the Building Science Institute, Ltd. Co. General Manager. A member may be removed by a super-majority (60% or greater) vote of Quality Council members. Cause for removal includes, but is not limited to, failure to perform responsibilities granted under the Charter. If a Quality Council member is proven, by objective evidence, to have violated Building Science Institute Policy 05 Secondary Interests after review of the evidence and recommendation by the Building Science Institute's independent legal counsel, the Chair may remove the member.


Quality Council Intent

In order to produce greater consistency in training, dramatic reductions in inadvertent operator errors, greater confidence that certified homes actually earned the certification, more transparency throughout the residential energy efficiency verification system, greater consistency in Energy Rating Index outputs, and more collaboration on Quality Management with stakeholders, the Building Science Institute has created this Quality Management system of policies, processes, and procedures.

The primary intent of the Quality Council is to provide oversight of the Building Science Institute’s ERI certification program, ENERGY STAR® Home Certification Organization, US EPA Indoor airPlus, and DOE Efficient New Homes programs and to ensure the Building Science Institute does not act with fear or favor when certification decisions are made.

The secondary intent of the Quality Council is improve the quality of the Building Science Institute's Quality Management system. The Quality Council selects projects for improvement, reviews improvement progress, recognizes improvement teams, uses the results to spread the word on the power of the efforts, revises the reward system to enforce the rate of improvement, and maintains quality improvement momentum through Standardize-Do-Check-Act and Plan-Do-Check-Act cycles.

All Building Science Institute certification decisions must be independent from the influence of builders, developers, and other entities involved in the design and construction of residential buildings proposed for certification.  This applies to the Building Science Institute’s ENERGY STAR® Home Certification Organization, as well as the certification programs for ERI, US EPA Indoor airPlus, and DOE Efficient New Homes.

All certification decisions are based on the activities of verification organizations approved and authorized by the Building Science Institute.

All ERI certifications are subject to the requirements of the policies and processes of the Building Science Institute.
All ENERGY STAR certifications are subject to the ENERGY STAR® Certification Protocol and the requirements of the policies and processes of the Building Science Institute.
All US EPA Indoor airPlus certifications are subject to Indoor airPlus certification protocols and the requirements of the policies and processes of the Building Science Institute.
All DOE Efficient New Homes certifications are subject to Efficient New Homes certification protocols and the requirements of the policies and processes of the Building Science Institute.


The Quality Council Charter

The Quality Council must act collaboratively with the US EPA ENERGY STAR® New Homes team, Indoor airPlus team, DOE Efficient New Homes team, Building Science Institute, Building Science Institute Quality Council members, and Building Science Institute clients to maintain the integrity of the Building Science Institute’s residential energy efficiency Quality Management program’s policies, processes, and procedures.

The Quality Council is responsible for oversight of technical interpretations and resolution of standard interpretation disputes. If a BSI Verifier requests a technical interpretation, the BSI Quality Manager will respond to either issue an interpretation or, depending on the severity and program relationship, contact the US EPA and US DOE for guidance prior to issuing an interpretation. If instead a homebuilder requests the technical interpretation or disputes a technical interpretation, the request is sent to BSI's General Manager who is tasked with two actions.  The first action is to satisfy immediate business needs by providing a near-term interpretation in consultation with the BSI Quality Manager.  The second action is to initiate a long-term interpretation by forwarding all the relevant information on the issue to a previously-designated member of the Quality Council. This member (a consensus choice of Quality Council members) must convene a discussion among the Quality Council members, independent of BSI. They must, depending on the severity and relationship of the issue to federal programs, request guidance from US EPA and US DOE or the Standards Development Organization that produced the standard in question, or both, prior to issuing a Quality Council-approved interpretation to BSI.

The Quality Council members have the responsibility to safeguard the impartiality and integrity of the Building Science Institute’s ERI, ENERGY STAR® Home Certification Organization, Indoor airPlus, and Efficient New Homes certification programs in conformance with Building Science Institute Policies 05 Secondary Interests, 06 Impartiality & Objectivity, and 09 General Requirements for Verification Organizations.

Quality Council members have the authority to review and approve the Building Science Institute policies, processes, procedures, and actions related to the ERI, ENERGY STAR® Home Certification Organization, Indoor airPlus, and Efficient New Homes certification programs operated by the Building Science Institute.

Quality Council members must receive all information from the Building Science Institute necessary to fulfill these functions.

Quality Council members have the responsibility to independently inform the clients of the Building Science Institute if the Building Science Institute fails to implement Quality Council recommendations governed by this Charter or if the Building Science Institute violates the policies, processes, or procedures related to the ERI certification program operated by the Building Science Institute. This action requires  a super-majority (60% or greater) vote of Quality Council members.

Quality Council members have the responsibility to independently inform the US Environmental Protection Agency ENERGY STAR® New Homes team if the Building Science Institute fails to implement Quality Council recommendations governed by this Charter or if the Building Science Institute violates the policies, processes, or procedures related to the ENERGY STAR® Home Certification Organization program operated by the Building Science Institute.

Quality Council members have the responsibility to independently inform the US Environmental Protection Agency Indoor airPlus team if the Building Science Institute fails to implement Quality Council recommendations governed by this Charter or if the Building Science Institute violates the policies, processes, or procedures related to the Indoor airPlus certification program operated by the Building Science Institute.

Quality Council members have the responsibility to independently inform the Department of Energy Efficient New Homes team if the Building Science Institute fails to implement Quality Council recommendations governed by this Charter or if the Building Science Institute violates the policies, processes, or procedures related to the Efficient New Homes certification program operated by the Building Science Institute.

Approved by the Building Science Institute, Ltd. Co. Quality Council on December 3, 2025

Approve: Kirsten Shaw, Brian Christensen, Tabetha Johnson, Erik Straite, Wes Davis

Reject: None

Not Voting: Brett Dillon, Chair


Copyright © 2025 by Building Science Institute, Ltd. Co.

This work is copyright protected and no portion may be reproduced, copied, duplicated, stored in a retrieval system, or transmitted by any means (electronic, mechanical, photocopying, recording or any other means) without the express written permission of the copyright holder.



Attachments